Movie DB

The Movie Database (TMDb) is a community built movie and TV database. Every piece of data has been added by the amazing community dating back to 2008.

I worked with Android Developer to create a movie discovering app, and I was in charge of developing UML diagrams and designing user interfaces.

Design Tools
OmniGraffle, Photoshop, Illustrator

Resource
The Movie DB

User Interfaces

Main Screen

Main Screen

Popular

Popular Movies

More Menu

More Menu

Movie Info

Movie Info

Movie Details

Movie Details

Save Movie

Save Movie

Share Movie

Share Movie

My Movies

My Movies

App Flow Chart

App Flow Chart
Structural UML Diagrams

Class

Class

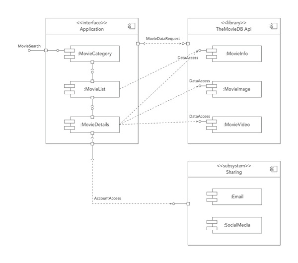
Component

Component

Deployment

Deployment
Behavioral UML Diagrams

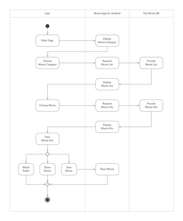
Activity

Activity

Sequence

Sequence

Use Case

Use Case

State

State